
财政部关于中国福利彩票发行管理中心变更中国福利彩票双色球游戏规则的审批意见点金股
中国福利彩票发行管理中心:
你中心报来的经民政部审核同意的《关于调整中国福利彩票双色球游戏规则的请示》(中彩发字〔2025〕104号)、《关于确定双色球游戏规则有关内容的函》(中彩函字〔2025〕55号)收悉。根据《彩票管理条例》(国务院令第554号)、《彩票管理条例实施细则》(财政部 民政部 体育总局令第96号)和《彩票发行销售管理办法》(财综〔2018〕67号)等相关规定,现就有关事项通知如下:
一、为适应彩票市场发展形势,促进彩票业持续健康发展,同意你中心变更中国福利彩票双色球游戏规则。变更的主要内容包括执行特别规定期间增设奖级,调整浮动奖奖金总额、部分文字表述等。
二、你中心应当自批准之日起4个月内完成中国福利彩票双色球游戏规则变更后的上市销售工作。变更上市销售前,应当按规定及时向社会发布公告点金股,并在公告中注明财政部批准的文件名称、文号,以及上市销售的日期、变更后的彩票游戏规则等。
三、你中心应当严格按照批准的游戏规则制定销售实施方案和风险控制方案,及时完成销售系统和流程改造更新,加强系统技术检测,确保彩票销售安全和市场运行稳定。
四、你中心和各省、自治区、直辖市福利彩票销售机构应当严格管理彩票发行销售活动,确保依法依规运营。密切跟踪彩票游戏规则变更后的市场情况,及时防范化解各类风险。加强彩票公益宣传和科普宣传,做好代销者培训,维护购彩者合法权益,营造更加积极健康的彩票市场环境。
财 政 部
2025年12月30日点金股
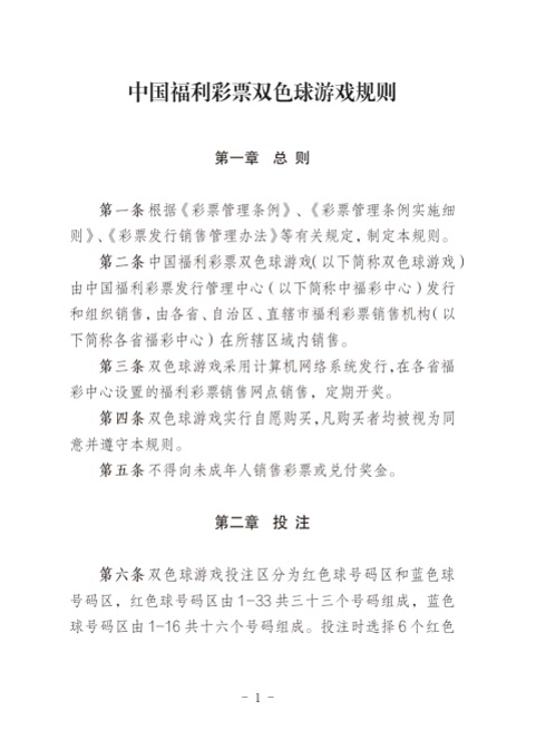
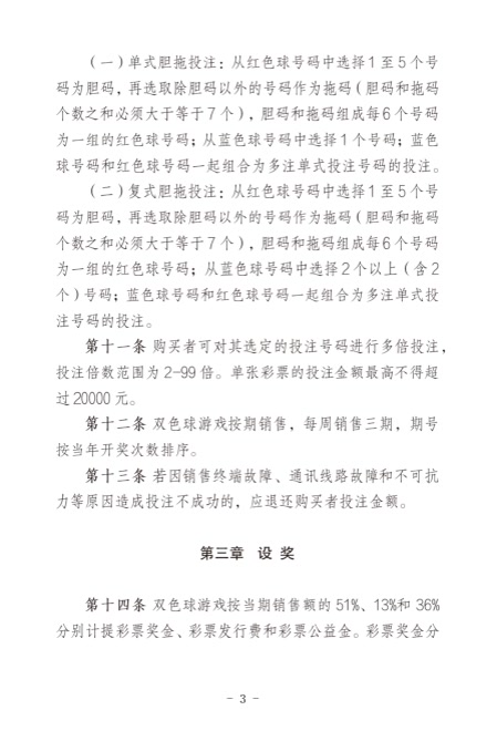
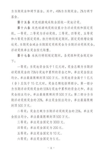
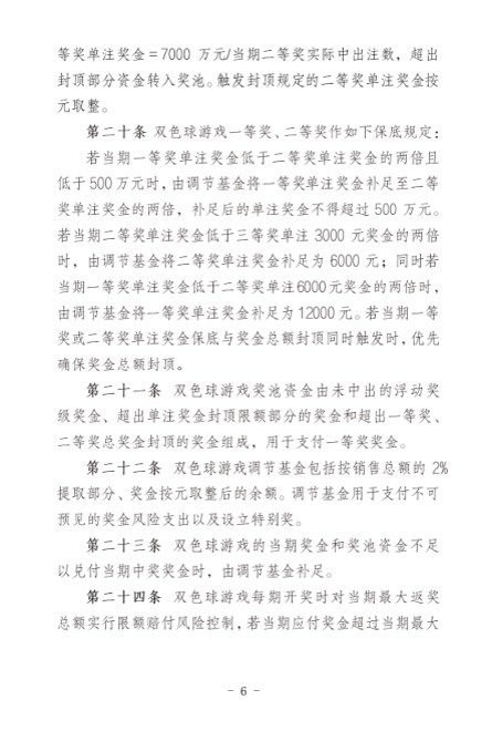
中国福利彩票双色球游戏规则









广瑞网app提示:文章来自网络,不代表本站观点。